(通讯员:刘晨,摄影:刘荣光)公司是市场经济中人与人合作的主要形式,是市场经济运行的主体。没有公司制度,就不会有市场经济,更不会有世界范围的分工合作和经济的全球化。如今,公司治理问题受到普遍的关注和研究,这对改进市场经济的效率和促进社会公平是非常有意义的。根据学院审计硕士研究生培养方案,本学期开设《公司治理理论与实务》课程,授课老师是教研部刘凤委副教授。刘老师希望同学们通过对课程内容系统学习,能够对公司内部利益冲突有更深刻的理解,理解有可能缓解公司利益冲突的各种机制,学习如何评价并设计公司治理系统,懂得如何最大化公司的价值以及懂得如何帮助制定具有中国特色的公司治理条例。
一、何谓公司治理
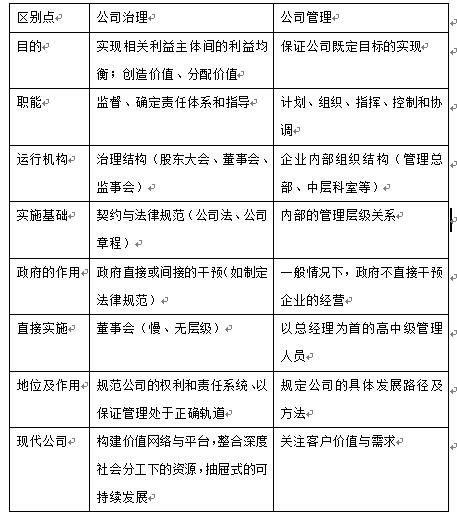
第一堂课上,刘老师让同学们思考一个问题——“何谓公司治理?”大多数同学都是第一次接触公司治理课程,往往会混淆公司管理和公司治理,现在许多公司也是处于“懂管理、轻治理”的层面。刘老师指出这两个概念是有区别的。具体区别如下表所示:

公司治理的本质即人人参与,每个人都重视自己的“那一票”。
二、公司治理架构
如今治理层面的控制可以认为是“三权分立”的局面,所有权属于股东,控制权归董事会,经营权在管理层。股东大会是最高权力和决策机构、非常设机构,是股东表达意见的主要渠道。董事会由股东大会选举产生,对股东大会负责,是公司的常设权利机构。经理人受聘于董事会,在法律法规及公司章程规定的范围内,代表公司从事业务活动。许多公司中董事长和总经理往往面临争权问题,董事会流于形式,并未发挥实质功能,董事会和管理层并未各司其职。
在公司重大的事项辨析上,直接影响公司愿景、股东权益和资产价值或安全性成长性的公司事项应纳入股东大会决议事项;直接与公司所有权关联,但不属于股东大会决议事项,应当纳入董事会决议事项;股东大会决议事项需要在公司章程中明确规定,不得擅自增加或减少议事范畴;相对而言,股东大会决议的公司重大事项是明确性的,董事会决议事项是指导性和宽泛性的。
刘老师介绍了不同国家不同的企业制度。在德国企业文化中,公司不仅属于股东,也属于工人。因此德国形成了监事制度,设立由工人组成的监督委员会进行监督。管理委员会由管理层组成,制定决策。美国的董事会由外部董事组成,由于利益不相关,更能保护工人权益。日常经营中,CEO制定决策,董事会批准,CEO执行。中国先从德国学了监事制度,但中国的工会不是真正保护工人的利益,后又从美国学习了独立董事机制。
三、理解公司——产权、激励与治理
刘老师向大家推荐了几本参考书和电影帮助大家更好的理解本门课程。比如:张维迎《理解公司——产权、激励与治理》。张维迎认为公司治理是协调企业参与人及其利益相关者之间的关系;公司治理是设计权利和利益分配的制度安排;公司治理是激励机制,每个参与人如何对自己行为负责,如何做出最有决策的问题,以实现企业价值最大化。这本书的目的是在综合现代企业理论研究成果的基础上,为公司治理结构提供一个分析框架。与国内已出版的其他有关公司治理结构的著作不同,该书最关注的不是公司治理结构的具体制度安排和实证研究,而是隐藏在这些具体制度安排背后的逻辑关系。
刘老师提供了碧桂园、华为、海尔、格力和长虹五个典型案例,要求同学们用所学的公司治理知识分析公司发展的过去,现在和未来,对案例所示的公司治理模式进行深入思考。经过一周的准备后,同学们分成五个小组进行了精彩的展示。刘老师希望同学们在今后学习中多思考,多聚焦,更好的将所学的知识利用到实践中。






财政部微信
上海国家会计学院微信